Bass Treble Circuit Diagram - Bass And Treble Controller Audio Equalizer Circuit Circuitstune : *then connect 1uf capacitor on middle point of 332j capacitor and 470 ohm resistor.

Bass Treble Circuit Diagram - Bass And Treble Controller Audio Equalizer Circuit Circuitstune : *then connect 1uf capacitor on middle point of 332j capacitor and 470 ohm resistor.. This good detail both circuit diagram ,pcb,part assembly,layout and show case in completed set that you can make with this information for. Hi have a dual 4440 ic circuit board of dvd player but i want to make it a amplifire the total circuit is complete but i am confuse with bass and volume wiring. Stereo baxandall bass and treble control. Diy heavy treble bass circuit without pcb circuit board use two transistors. How to make bass circuit diagram?

Hii friend, we want listen music with high bass and with best music sound so today i am going to make a circuit of bass and treble that will control the bass step 3: The lm1036 is a dc controlled tone (bass/treble), volume and balance circuit for stereo applications in car radio, tv and audio systems. Here is the circuit diagram of a passive dx bass circuit that can be used with almost all audio amplifiers. Stereo baxandall bass and treble control. Mid frequency, bass and treble control circuit:

How To Make Tone Controls For A Stereo Amplifier Bright Hub Engineering
How To Make Tone Controls For A Stereo Amplifier Bright Hub Engineering from img.bhs4.com
Bass treble circuit diagram,best bass treble circuit diagram for sound output section in this video ! Hii friend, we want listen music with high bass and with best music sound so today i am going to make a circuit of bass and treble that will control the bass step 3: Audio mixer with multiple controls full circuit diagram available. This gain circuit amplifies the input signal to drive power amplifiers with minimum noise and distortion. Tone controller / bass and treble controller. Each tone response is defined by a single capacitor chosen to give the desired characteristic. This kit comes complete with all input / output connections and. This bass and treble controllercircuit is based on the classicbaxandall tone control circuitry and provides a maximum cut and boost of around 10db at the gain of the stage is nearly unity.

Stereo baxandall bass and treble control.

How to make bass circuit diagram? An additional control input allows loudness compensation to be simply effected. When you listen audio from any sound producer like tv, radio, cd/dvd tone controller may include bass and the treble controls. Each tone response is outlined by means of a single capacitor chosen to offer the specified attribute. In the next stage, ic1b is the actual active filter that has three pass filters connected across the negative feedback loop. Bass treble tone control circuits 3 designs discussed. Talking about the bass treble circuit, it is comparatively much simpler and gainful. Bass treble tone control circuit bass and treble circuits can be combined to form a two control tone adjust circuit, as shown here. Each tone response is defined by a single capacitor chosen to give the desired characteristic. Below is the list of circuit diagrams of mono and stereo amplifiers, bass and treble used in all amplifier project videos of this website. Bass treble tone control circuit diagram. Bass treble circuit diagram,best bass treble circuit diagram for sound output section in this video ! This kit comes complete with all input / output connections and.

When you listen audio from any sound producer like tv, radio, cd/dvd tone controller may include bass and the treble controls. Bass treble tone control circuit bass and treble circuits can be combined to form a two control tone adjust circuit, as shown here. It balances the bass and the treble. In the figure below, we have presented the circuit diagram of one channel only for clarity and also because the other channel has identical circuit arrangement. Mid frequency, bass and treble control circuit:

Simple Circuit Offers Single Adjustment Tone Control
Simple Circuit Offers Single Adjustment Tone Control from www.rlocman.ru
Here is the circuit diagram of a passive dx bass circuit that can be used with almost all audio amplifiers. This circuit we can use as a preamplifier. 3 way active cross over network electronic circuits and. Bass treble tone control circuit diagram. When you listen audio from any sound producer like tv, radio, cd/dvd tone controller may include bass and the treble controls. Diy heavy treble bass circuit without pcb circuit board use two transistors. 28 bass amplifier circuit diagram gt audio gt amplifiers gt. Bass treble circuit diagram,best bass treble circuit diagram for sound output section in this video !

Need a tone control, this module can be inserted in between the control center and the power amplifier.

Simple heavy bass amp treble volume controller. Bass treble tone control circuits 3 designs discussed. Audio mixer with multiple controls full circuit diagram available. Bass treble tone control with volume circuit is a circuit which you can use to control sound frequencies between 16hz and 16kz. Bass treble mid range audio circuit without power supply. This kit comes complete with all input / output connections and. Each tone response is defined by a single capacitor chosen to give the desired characteristic. Low pass filter circuit diagram, 100% working, electronics. An additional control input allows loudness compensation to be simply effected. The lm1036 is a dc controlled tone (bass/treble), volume and balance circuit for stereo applications in car radio, tv and audio systems. All the headings are clickable to watch the related videos. Each tone response is defined by a single capacitor chosen to give the desired characteristic. Values on the circuit diagram are subject to changes.

Four control inputs provide control of the bass, treble, balance and volume functions. Bass treble mid range audio circuit without power supply. In the next stage, ic1b is the actual active filter that has three pass filters connected across the negative feedback loop. The discussed bass, treble tone controller circuit thus effectively performs like a 3 band graphic equalizer circuit allowing the user with distinct 3 way. The lm1036 is a dc controlled tone (bass/treble), volume and balance circuit for stereo applications in car radio, tv and audio systems.

Treble Tone Control Circuit Diagram
Treble Tone Control Circuit Diagram from www.learningelectronics.net
Mid frequency, bass and treble control circuit: It balances the bass and the treble. Click here to download high gain stereo bass treble circuit diagram. Share on facebook share on twitter share on google+ share on linkedin share on pinterest share on xing. The lm1036 is a dc controlled tone (bass/treble), volume and balance circuit for stereo applications in car radio, tv and audio systems. Talking about the bass treble circuit, it is comparatively much simpler and gainful. Hi have a dual 4440 ic circuit board of dvd player but i want to make it a amplifire the total circuit is complete but i am confuse with bass and volume wiring. This kit comes complete with all input / output connections and.

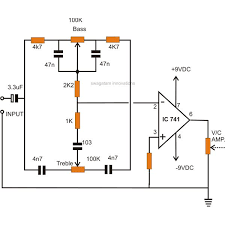
The complete bass treble circuit diagram is shown in the image below.

Bass treble mid range audio circuit without power supply. Share on facebook share on twitter share on google+ share on linkedin share on pinterest share on xing. This bass and treble controllercircuit is based on the classicbaxandall tone control circuitry and provides a maximum cut and boost of around 10db at the gain of the stage is nearly unity. 28 bass amplifier circuit diagram gt audio gt amplifiers gt. This good detail both circuit diagram ,pcb,part assembly,layout and show case in completed set that you can make with this information for. This gain circuit amplifies the input signal to drive power amplifiers with minimum noise and distortion. Low pass filter circuit diagram, 100% working, electronics. Each tone response is defined by a single capacitor chosen to give the desired characteristic. Bass treble tone control circuits 3 designs discussed. This kit comes complete with all input / output connections and. Four ascendancy inputs accommodate ascendancy of the bass, treble, antithesis and aggregate functions through appliance of dc voltages from a alien ascendancy arrangement or, alternatively, from four potentiometers which may be biased from a zener adapted accumulation provided on the circuit. Diy heavy treble bass circuit without pcb circuit board use two transistors. Bass treble tone control circuit diagram.

Iklan Atas Artikel

Iklan Tengah Artikel 1

Iklan Tengah Artikel 2

Iklan Bawah Artikel