20000 Watt 10000 Watts Power Amplifier Circuit Diagram / 49 Cfr 571 108 Standard No 108 Lamps Reflective Devices And Associated Equipment Cfr Us Law Lii Legal Information Institute : Now, i have attenuators fitted to the.

20000 Watt 10000 Watts Power Amplifier Circuit Diagram / 49 Cfr 571 108 Standard No 108 Lamps Reflective Devices And Associated Equipment Cfr Us Law Lii Legal Information Institute : Now, i have attenuators fitted to the.. Browse » home » power amplifier » power amplifier sanken 1000 watt. The circuit diagram of the 2000w class ab power amplifier uses 7 pairs of mj15003 and mj15004 transistors for the final amplification block. And the output of power amplifier dc voltage contains approximately 63 volts, with currents and voltages of this magnitude, this 1000 watt power amplifier will not hesitate hesitate to destroy your woofer speakers to connect. Thanks a lot to be with us. This 1000 watt power inverter circuit diagram based on mosfet rf50n06.if you want more power then add additional mosfet paralleled at rf50n06.this mosfets are 60 volts and 50 amps as rated.

Speaker and amplifier power is not all about raw watts….it's about total harmonic distortion, sensitivity and any number of other factors. Amplifier transistor 2sc5200 and 2sa1943, electronics. The power amplifier circuit using ic ha17741 for the amplifier's input, the final transistor using 2sc5200 and 2sa1943. 100 watt amplifier circuit diagram and pcb drawings. Power amplifier has up to 1000 watt power, this circuit made one channel only so if you want to create a stereo in it must be made one again, actually while this 1000 watt power amplifier minimal use transformer 20 ampere.

Diy Power Bank Circuit Diagram How To Make A Power Bank Circuit For Your Cell Phone
Diy Power Bank Circuit Diagram How To Make A Power Bank Circuit For Your Cell Phone from circuitdigest.com
Now, i have attenuators fitted to the. 20 watt power amplifier circuit diagram. Yash dj sound nomil jagdish patel 84.888 views10 months ago. I have a pair of very nice wharfedale speakers rated at 90w rms being driven by a denon amplifier rated at 200w rms. This is a scheme set 1000watt power amplifier. Transistor circuit diagram with protector. Power amplifier sae 2400 (1,2,3) 790k. How to make an amplifier 200 watts using stk4141 diagram:

This ic chip was designed specifically for use in power boosting applications in automobiles.

Amplifier transistor 2sc5200 and 2sa1943, electronics. Browse » home » power amplifier » power amplifier sanken 1000 watt. Qsc isa professional amplifier isa800t 500k. 100 watt amplifier circuit diagram and pcb drawings. Scheme 2000 watt audio amplifier. This is a scheme set 1000watt power amplifier. How to make an amplifier 3000 watts? Power amplifier david hafler 220 (sch, partlist) 220k. Power amplifier has up to 1000 watt power, this circuit made one channel only so if you want to create a stereo in it must be made one again, actually while this 1000 watt power amplifier minimal use transformer 20 ampere. Yash dj sound nomil jagdish patel 84.888 views10 months ago. How to repair amplifier circuit. The power supply needed for this circuit should be 10a minimum single channel and 20a for stereo channel.estimated. Stk ic is the best ic in sound world.

And the diode will be 1000 watts transistors amplifier circuit diagram. Currently i do not have a picture to the circuit board, but because the amplifier circuit is quite simple the supply used transformer with 20a/45ct and at least 4x10000uf/80 volt capasitor. Watts to amps calculator ►. This is a scheme set 1000watt power amplifier. The power amplifier discussed here is a 1000 watt amplifier.

How To Make An Amplifier 3000 Watts Amplifier Transistor 2sc5200 And 2sa1943 Electronics Youtube
How To Make An Amplifier 3000 Watts Amplifier Transistor 2sc5200 And 2sa1943 Electronics Youtube from i.ytimg.com
Watts to amps calculator ►. Qsc isa professional amplifier isa800t 500k. Nowadays many transistors amplifier circuit board have on the market. Power amplifier has up to 1000 watt power, this circuit made one channel only so if you want to create a stereo in it must be made one again, actually while this 1000 watt power amplifier minimal use transformer 20 ampere. The power amplifier discussed here is a 1000 watt amplifier. 20 watt power amplifier circuit diagram. And the output of power amplifier dc voltage contains approximately. Stk ic is the best ic in sound world.

Nowadays many transistors amplifier circuit board have on the market.

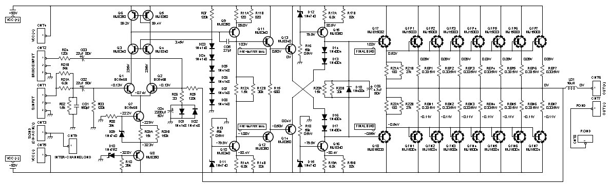
How to make an amplifier 3000 watts? 1000 watts amplifier?1000 watts audio amplifier circuit using tta 1943 and ttc 5200 transistor. The power supply needed for this circuit should be 10a minimum single channel and 20a for stereo channel.estimated. Scheme 2000 watt audio amplifier. Thanks a lot to be with us. Home > high power audio amplifier. Stk ic is the best ic in sound world. I have a pair of very nice wharfedale speakers rated at 90w rms being driven by a denon amplifier rated at 200w rms. Speaker and amplifier power is not all about raw watts….it's about total harmonic distortion, sensitivity and any number of other factors. After making the circuit connecting to the audio output from the speaker without the burden of running the amp draw current from the power source 25.50 m from r22 1k set with potentiometer. 20000 watt ka power amplifier. The transistors must be mounted on the heatsink to prevent overheating. Plete circuit diagram of the main ampilifier resistors are rated at 0 5w unless otherwise stated the.

This is the schematic diagram of 35w bridge power amplifier circuit, delivers 35w power output for 8? Power amplifier david hafler 220 (sch, partlist) 220k. Collection of versatileaudioamplifier number 2. Three phase with ground 46~54hz >=0.95 60~138 documents similar to 1000 watts ups circuit diagram. Watts to amps calculator ►.

A Complete Guide To Design And Build A Hi Fi Lm3886 Amplifier Circuit Basics
A Complete Guide To Design And Build A Hi Fi Lm3886 Amplifier Circuit Basics from www.circuitbasics.com
Watts to amps calculator ►. This 1000 watt power inverter circuit diagram based on mosfet rf50n06.if you want more power then add additional mosfet paralleled at rf50n06.this mosfets are 60 volts and 50 amps as rated. Speaker and amplifier power is not all about raw watts….it's about total harmonic distortion, sensitivity and any number of other factors. This circuit is able to supply power 10000watt therefore the power transistor will be very hot, give good cooling fan on the power. Here in this circuit we can see that they used 8 capacitors, this capacitor values will be 100 voltage 10000 uf. 10:31 anh thợ điện 537 844 просмотра. > 20.000 watt audio amplifier, scheme collections. Posted by führung reparatur at 7:30 pm.

Power amplifier has up to 1000 watt power, this circuit made one channel only so if you want to create a stereo in it must be made one again, actually while this 1000 watt power amplifier minimal use transformer 20 ampere.

If you want another post then please visit our website. This circuit is able to supply power 10000watt therefore the power transistor will be very hot, give good cooling fan on the power. The supply used transformer with 20a/45ct and at least 4x10000uf/80 volt capasitor. This ic chip was designed specifically for use in power boosting applications in automobiles. Here in this circuit we can see that they used 8 capacitors, this capacitor values will be 100 voltage 10000 uf. How to repair amplifier circuit. And the output of power amplifier dc voltage contains approximately. The power amplifier discussed here is a 1000 watt amplifier. 20000 watt ka power amplifier. While this 1000 watt power amplifier minimal use transformer 20 ampere. 10:31 anh thợ điện 537 844 просмотра. The transistors must be mounted on the heatsink to prevent overheating. This is linear power amplifier 2000 watt which need advance knowledge in electronics since the schematic diagram is very complex for hand made circuit.

Iklan Atas Artikel

Iklan Tengah Artikel 1

Iklan Tengah Artikel 2

Iklan Bawah Artikel