2Sc5200 2Sa1943 Amplifier Circuit Diagram Pcb Pdf : 1000 Watts Amplifier Circuit Diagram Using 2sc5200 And 2sa1943 Youtube - 108 power amplifier circuit diagram with pcb layout eleccircuit com.

2Sc5200 2Sa1943 Amplifier Circuit Diagram Pcb Pdf : 1000 Watts Amplifier Circuit Diagram Using 2sc5200 And 2sa1943 Youtube - 108 power amplifier circuit diagram with pcb layout eleccircuit com.. We also can use another pnp and npn transistor. Pcb design simple, not too complicated input and output connections serenity … 30ma of current 25 to be set. 4.thd less than 0.008% at 20 watts 1000hz. 108 power amplifier circuit diagram with pcb layout eleccircuit com. 1000w power amplifier 2sc5200 2sa1943 electronic circuit.

This project can play upto 2 x 200 watts speaker easily. This is 2 transistor circuit diagram. 13.6 cm x 13.9 single sided. If you are looking for 2sc5200 2sa1943 amplifier circuit diagram pdf you've come to the right place. Diy 2000w high power amplifier 2sc5200 2sa1943 in 2020 circuit.

A1943 C5200 Power Amplifier Circuit Power Amplifiers Circuit Diagram Circuit
A1943 C5200 Power Amplifier Circuit Power Amplifiers Circuit Diagram Circuit from i.pinimg.com
Published 21/09/2017 & filed in audio video. The output watts is around 200 at 4 ohms load of impedance. Giga bass circuit is a circuit auxiliary wherein the circuit which you create by relying on a tone control or with additional equalizer. 2sc5200 2sa1943 amplifier circuit diagram pcb: This is 400 watts stereo audio amplifier board. The circuit is design as a mono audio amplifier. As you can see the circuit diagram is very simple. Rockola expandable driver board diy power amplifier facebook.

1000 watts r.m.s mono power amplifier using 2sc5200 & 2sa1943.

The power supply used for this circuit is a symmetrical type which capable to. Diagrams in pdf format, print circuit layout in the list of ingredients had been given. Power amplifier applications, 2sc5200 datasheet, 2sc5200 circuit, 2sc5200 data sheet : Amplifier circuit march 24, 2017. 5 best 40 watt amplifier circuits explored homemade circuit projects. Above scheme is the circuit diagram of 350 studio amplifier uses 4 pairs of transistor mjl21193 and mjl21194 as the main components for this circuit. Giga bass circuit is a circuit auxiliary wherein the circuit which you create by relying on a tone control or with additional equalizer. The circuit is design as a mono audio amplifier. Technical mriganka.hi friends i am mriganka. 400watts power amplifier construction based on 2sc5200 2sa1943. Mono amplifier of hifi no pre adjustable class a tda7294 pushthe. It's 2sc5200 2sa1943 amplifier circuit diagram pcb. If you are looking for 2sc5200 2sa1943 amplifier circuit diagram pdf you've come to the right place.

This is the circuit design of 1000w stereo audio amplifier. Marshal v 120pa power amplifier pcb layout di 2020 yamaha px5 power amplifier pcb layout download pdf final transistor 2sc5200 2sa1943 8 x. The open door web site electronics 10 watt power amplifier. If you are looking for 2sc5200 2sa1943 amplifier circuit diagram pdf you've come to the right place. 13.6 cm x 13.9 single sided.

800w Power Amplifier Circuit Electronic Circuit
800w Power Amplifier Circuit Electronic Circuit from 4.bp.blogspot.com
Technical mriganka.hi friends i am mriganka. The printed circuit board has the following measures: The component part list, pcb layout design and component placement layout is provided in this post. This is 400 watts stereo audio amplifier board. A single complementary transistors can produce about 50 watts 100 watts. 1000w power amplifier 2sc5200 2sa1943 electronic circuit. 2sc5200 2sa1943 amplifier circuit diagram pdf, 2sc5200 2sa1943 amplifier schematic, 2sc5200 2sa1943 datasheet, 2sc5200 2sa1943 price, 2sc5200 amplifier circuit diagram, 400 watts power amplifier circuit diagram, amplificador com 2sc5200 2sa1943, high power amplifier circuits. This power amplifier have output power about 400watt rms at 8ohm impedance.

2sc5200 2sa1943 amplifier circuit diagram pcb:

In the power supply module we have 6 capacitors 4700uf80v or more and one 50a bridge rectifier diode this design can be in versions mono 500 watts or stereo 1000 watts if it is to mount it in the stereo version it is good to use a transformer of at least 8 amperes and. Let's go to watch a video for making an amplifier using this circuit diagram. 200w mosfet amplifier based irfp250n pcb layout amplificador. 5 best 40 watt amplifier circuits explored homemade circuit projects. Pcb design simple, not too complicated input and output connections serenity … 30ma of current 25 to be set. Sure!, we have provided schematic, pcb and electronic part list for your build it. 1000 watt audio amplifier with transistors 2sc5200 and 2sa1943. 100 watts power amplifier circuit based on bjt type transistors 2sc5200 transistors one (npn) one 2sa1943 (pnp) kalital have to design a circuit on the circuit in addition to about 1.5 seconds in speaker retarding's solid. Low cost audio amplifier circuit we can build at your home the free pcb layout and the pcb. 1000 watts r.m.s mono power amplifier using 2sc5200 & 2sa1943. This power amplifier have output power about 400watt rms at 8ohm impedance. 1000 watts amplifier circuit diagram using 2sc5200 and 2sa1943 this is 1000 watts amplifier circuit diagram using 2sc5200 and 2sa1943. The power supply used for this circuit is a symmetrical type which capable to.

A single complementary transistors can produce about 50 watts 100 watts. That is, regular 2 layer board (within 100mm 100mm) is $2 for any color!!$2 for 10 pcbs (any color): This is the schematic design of 400 watt 70 volt amplifier capable to deliver about 400w rms power output in single channel. This is power amplifier circuit using a1943 and c5200 final transistor, using this transistor to final or booster power amplifier is very very loud and high power amplifier circuit. The two wires of the speaker are connected with the input supply dc female power jack and the collector of the 2sc5200 transistor.

800w Power Amplifier Circuit Electronic Circuit
800w Power Amplifier Circuit Electronic Circuit from 4.bp.blogspot.com
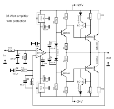
2sc5200 2sa1943 amplifier circuit diagram pdf, 2sc5200 2sa1943 amplifier schematic, 2sc5200 2sa1943 datasheet, 2sc5200 2sa1943 price, 2sc5200 amplifier circuit diagram, 400 watts power amplifier circuit diagram, amplificador com 2sc5200 2sa1943, high power amplifier circuits. Complete serie of transistor you may can using 2sa1943 and 2sc5200. The output watts is around 200 at 4 ohms load of impedance. This circuit has speaker short circuit protection. 200w mosfet amplifier based irfp250n pcb layout amplificador. This power amplifier have output power about 400watt rms at 8ohm impedance. This is 400 watts stereo audio amplifier board. This is the schematic design of 400 watt 70 volt amplifier capable to deliver about 400w rms power output in single channel.

Pdf circuit diagram and pcb schematic.

13.6 cm x 13.9 single sided. 1000 watt audio amplifier with transistors 2sc5200 and 2sa1943. This is the schematic design of 400 watt 70 volt amplifier capable to deliver about 400w rms power output in single channel. Amplifier circuit january 18, 2017. Let's go to watch a video for making an amplifier using this circuit diagram. This circuit is a stereo amplifier. This circuit has speaker short circuit protection. Amplifier circuit march 24, 2017. A 1k ohm resistor is connected between the collector and base of the 2sc5200 transistor. 5.frequency responsibility 0.3db at 20hz and 20khz. Low cost audio amplifier circuit we can build at your home the free pcb layout and the pcb. 1000w amplifier circuit 2sc5200 2as1943 electronics projects. This is power amplifier circuit using a1943 and c5200 final transistor, using this transistor to final or booster power amplifier is very very loud and high power amplifier circuit.

Iklan Atas Artikel

Iklan Tengah Artikel 1

Iklan Tengah Artikel 2

Iklan Bawah Artikel